로그인
회원가입
마이페이지
로그아웃
증권
금융
산업
건설·부동산
사회
글로벌
오피니언
영상
전체기사
증권
시황
주식
ETF
IPO
IB·Deal
VC·PE
금융
은행
증권·WM
보험·카드
제2금융
금융정책
경제·금융일반
산업
기업
모빌리티
조선·해양·방위산업
에너지
ICT
ESG
생활·유통
중기·벤처
헬스케어
산업일반
건설·부동산
건설
주택·분양
오피스·상가
부동산정책
부동산일반
부동산시황
사회
정치
이슈
서울·수도권
지역
사회일반
글로벌
경제·금융
기업
정치
국제일반
오피니언
기자수첩
데스크칼럼
전문가칼럼
인사·부고·동정
영상
디코드
"소집공고" 검색 결과
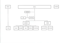
경동나비엔 조직도(2025년 2월)
경동나비엔이 25일 2025년 정기 주주총회 소집을 공고하면서 조직도를 공개했다. 2024년 2월 조직도에서 사장직이 신설되고 영업·마케팅 업무가 일부 조정된 것이 눈에 띤다. 경동나비엔은 사장직을 신설하고, 기존에 회장이 직접 관할하...
이재수 기자
|
2025. 02. 26. 02:12
KT 윤종수 사외이사 연임 포기... 후임 못 찾으면 박윤영 새 대표 이사회 '공석 출범' 가능성도
KT ESG(환경·사회·지배구조) 위원장을 맡아 31일 정기 주주총회에서 연임이 추진되던 윤종수 사외이사가 16일 자진 사퇴했다. KT는 이날 공시된 주주총회 소집공고 정정신고에서 이같이 밝혔다. 당초 KT는 지난 11일 공시한 주총 공고에서 박윤영 대표이사 후보자 선...
나기천 기자
|
2026. 03. 16. 17:01
KT, 31일 주총서 박윤영 대표이사 선임
KT가 오는 31일 정기 주주총회를 열어 박윤영 대표 후보를 새 대표이사로 선임한다. KT는 11일 주주총회 소집공고를 공시했다. 공시에 따르면 31일 서울 서초구 KT 연구개발센터에서 열리는 주총 안건으로 박 대표 선임 건이 상정된다. 박 후보자는 KT 기업부문장(사...
나기천 기자
|
2026. 03. 11. 13:23
4대 금융지주, 비과세 배당금 31조 뿌린다
"개인 주주의 경우, 비과세 배당은 원천징수를 하지 않기 때문에 주주는 배당금액의 100%를 수령하게 되고, 금융소득 종합과세 대상이 아니기 때문에 추가 세금도 발생하지 않습니다." 4대 금융지주의 비과세 배당 규모가 31조원에 달하게 됐다. 금융지주 개인주주들이라면 ...
김세형 기자
|
2026. 03. 08. 12:50
KB금융지주, 감액배당 안건 정기주총 상정
KB금융지주가 다음달 정기주주총회에 감액배당 안건을 상정한다. KB금융지주는 25일 이사회를 열고, 주총 안건을 확정했다. 다음달 26일 오전 10시 KB국민은행 여의도본점에서 개최한다. 서정호 변호사를 새로 사외이사에 선임키로 했고, 최재홍 사외이사와 이명활 사외이사...
김세형 기자
|
2026. 02. 25. 17:47
영풍·MBK, 고려아연 정기주총에 지배구조 정상화·주주가치 회복 주주제안
고려아연 최대주주인 영풍·MBK파트너스는 제52기 정기주주총회에 지배구조 정상화와 주주가치 회복을 위해 이사의 총주주 충실의무를 정관에 반영하고, 발행주식 액면분할 등을 추진하는 내용을 골자로 한 주주제안을 회사에 공식 제출했다고 12일 밝혔다. 영풍·MBK파트너스에 ...
김나연 기자
|
2026. 02. 12. 08:07
표
알테오젠 조직도
알테오젠이 21일 주주총회소집공고를 통해 회사 전체 조직도를 공개했다. 알테오젠은 그간 기업부설연구소 조직도 만을 공개해왔다. CEO 즉, 박순재 대표이사를 정점으로 사업개발그룹, 재무회계본부, 경영지원본부, AM본부, 임상개발그룹, PV그룹, 기...
김세형 기자
|
2025. 11. 22. 01:15
아이엠, 뉴파워프라즈마측 인사들 대거 이사 선임
최대주주 변경 유상증자를 앞둔 아이엠이 뉴파워프라즈마 측 인사들을 대거 사내이사로 선임한다. 14일 아이엠 주주총회 소집공고에 따르면 아이엠은 오는 31일 정기주주총회를 연다. 사내이사 3인과 사외이사 1인, 감사 1인을 선임한다. 그런...
김세형 기자
|
2025. 03. 14. 23:52
리노공업, 4분기 비수기에도 역대급 실적..목표가↑-SK
SK증권은 12일 리노공업에 대해 지나내 4분기 비수기에도 역대급 실적을 냈다면서 목표주가를 종전 24만원에서 28만원으로 상향조정했다. 매수 의견도 유지했다. 전일 주주총회소집공고 공시 결과, 리노공업은 지난해 4분기 매출과 영업이익이 834억원...
김세형 기자
|
2025. 03. 12. 17:31
리노공업, 4분기 영업익 370억원..시장 예상치 상회
반도체 소켓 업체 리노공업의 지난 4분기 실적이 시장 예상치를 상회했다. 11일 제출된 주주총회소집공고에 따르면 리노공업은 지난해 매출이 2781억8600만원으로 전년 보다 8.8% 증가했다. 영업이익은 1242억100만원으로 8.6% ...
김세형 기자
|
2025. 03. 11. 20:14
1
2
3
4
5
다음
많이 본 뉴스
1
한화오션, 기여 600억→700억弗 상향...加 잠수함 사업 수주 막판 총력전
2
[페니트리움바이오 유증] ②거래소 경보 16관왕, 금감원 무한 정정 위험 '금양 판박이'
3
삼성전자 노사 사후조정 이틀째…중노위 중재안 제시, 연장 가능성도
4
[HLB제약 유증] ①신공장·R&D 청사진에도 싸늘한 시장…발목 잡은 조달 타이밍
5
실리콘투, 사모펀드 오버행 머리에 이고 실적 발표
당신을 위한 PICK
삼성전자 노사, 2차 사후조정 첫날 종료…결과는 '내일로'
SOOP, 여자 배구단 'AI페퍼스' 인수 결정.."스포츠 사업 확대 본격화"
골드만삭스, 서울지점에 올해 9000억 쐈다..업계 17위권 껑충
삼성 노사, 파업 가처분 결정문 해석 두고도 대치
한솔케미칼, 600억원 자사주 매입 소각키로
법원, 삼성노조 위법쟁의 가처분 일부 인용…"인력 평시 수준 유지"
신한투자증권, ‘책무이행지침서’ 사내 발간.."바른 금융 실천"
머니 디코드
CPU 전성기가 돌아온다! AI 에이전트가 뒤바꾼 반도체 산업의 판도
[애플의 귀환] ②"인프라는 너희가 깔아라"… AI 유통 공룡으로 도약하는 애플의 '빅 픽처'
[애플의 귀환] ①"토큰은 새로운 상품"…엔비디아가 설계하고 애플이 완성할 'AI 추론 경제'
나라스페이스 박재필 대표 "뉴스페이스 시대, '스페이스 헤리티지'가 기업가치 가를 것"
언어 선택
ASIAN
한국어