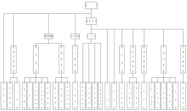
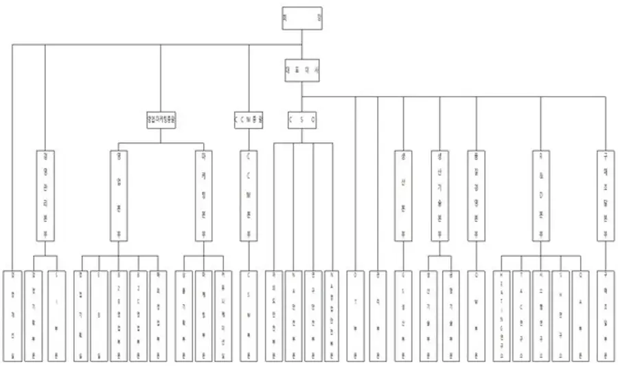
|스마트투데이=이재수 기자| 경동나비엔이 25일 2025년 정기 주주총회 소집을 공고하면서 조직도를 공개했다.
2024년 2월 조직도에서 사장직이 신설되고 영업·마케팅 업무가 일부 조정된 것이 눈에 띤다.
경동나비엔은 사장직을 신설하고, 기존에 회장이 직접 관할하던 영업·마케팅 업무의 권한을 사장에게 위임했다. 또한 사장 직속의 영업마케팅총괄 조직에는 기존의 영업본부와 마케팅본부 외에도 생활환경사업본부가 추가되어 사업 영역을 확장했다.
또한, 기존 경영관리본부는 회장 직속의 경영관리총괄로 승격되었으며, 그 하부 조직으로 경영기획본부와 경영관리본부를 편제하여 관리 체계를 보다 강화했다.


댓글 (0)
댓글 작성
댓글을 작성하려면 로그인이 필요합니다.
로그인하기