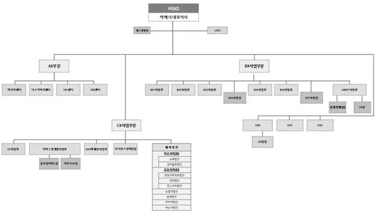
HS애드 조직도(2025년 2월)

글로벌 | 김세형  기자 |입력
×

댓글 (0)

아직 댓글이 없습니다. 첫 댓글을 작성해보세요!

댓글 작성