로그인
회원가입
마이페이지
로그아웃
증권
경제·금융
산업
건설·부동산
사회
글로벌
오피니언
영상
전체기사
증권
시황
주식
ETF
IPO
IB·Deal
VC·PE
경제·금융
은행
증권·WM
보험·카드
제2금융
금융정책
경제·금융일반
산업
기업
중기·벤처
생활·유통
헬스케어
산업일반
ICT
건설·부동산
건설
주택·분양
오피스·상가
부동산정책
부동산일반
부동산시황
사회
정치
이슈
지역
인사·부고·동정
사회일반
글로벌
경제·금융
기업
정치
국제일반
오피니언
기자수첩
데스크칼럼
전문가칼럼
영상
끙~뉴스
디코드
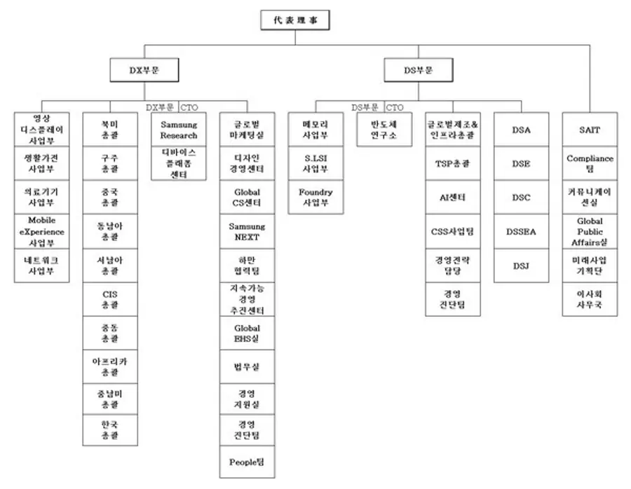
삼성전자 조직도(2024년 12월말 현재)
글로벌
|
김세형
기자
|
입력
2025. 02. 19. 17:41
가
가
가
가
가
삼성전자가 18일 공시한 주주총회소집공고에서 조직도가 공개됐다. 지난해 12월31일 기준이다.
관련기사
'배그' 크래프톤, 작년 4분기 시장 눈높이 못 맞춰
삼성화재, 삼성전자 74만여 주 블록딜로 매도 결정
국장에 눈돌린 월배당 개미들, 코스피200 커버드콜 산다
차석용 이끄는 휴젤, 4분기 예상치 부합..상반기 미국서 톡신 출시
소룩스, 최대주주 지분 반대매매 속 사흘만에 하한가 탈출
한종희 삼성전자 부회장, 심장마비로 별세..향년 63세
삼성전자, 故 한종희 부회장 후임에 노태문 사장
당신을 위한 추천 기사
회의실 대신 현장으로…정기선 HD현대 회장의 현장경영 '화제'
아이유가 남대문시장에 떴다
현대건설, 마천4구역 공사비 "2900억 더 달라"...평당 공사비 '1천 만원 시대'
제주은행, 'DJ뱅크' 공개..ERP뱅킹 개시
구광모 LG 대표, 美·브라질 현장 경영…‘AI 에너지·글로벌 사우스’ 미래 선점 박차
미래에셋증권, 신탁형 ISA 신규 중단..중개형 ISA에 집중
부동산 규제 속 서울은 '청약불패'…분양시장 양극화 심화, 강남 1000대 1 vs 지방 미달
댓글
(0)
아직 댓글이 없습니다. 첫 댓글을 작성해보세요!
댓글 작성
댓글을 작성하려면 로그인이 필요합니다.
로그인하기
많이 본 기사
1
삼천당제약 "주가조작 주장 블로거 법적 조치"..주가 하한가
2
[단독] 한화솔루션 2.4조 유증 증권신고서 '조 단위 사모펀드 위험' 빠졌다
3
강남 르메르디앙 개발 천공기 낙하 사고 발생
4
펄어비스, 붉은사막 망하는줄 알았는데...
5
"저PBR 지주사 투자, 회장 나이도 함께 보라"
6
성수4지구 갈등 과열...조합 손배청구에 대우 “법적대응 검토” [정비사업 디코드]
포토·영상
회의실 대신 현장으로…정기선 HD현대 회장의 현장경영 '화제'
GS건설, 6274억 관악구 봉천14구역 재개발 수주
“5호선 연장 수혜 기대”...BS한양, 김포 ‘수자인 그라센트 2차’ 분양 돌입
콜마홀딩스, K뷰티 동반성장 세미나..투자 유치 노하우 공유
언어 선택
ASIAN
한국어
×
댓글 (0)
댓글 작성
댓글을 작성하려면 로그인이 필요합니다.
로그인하기