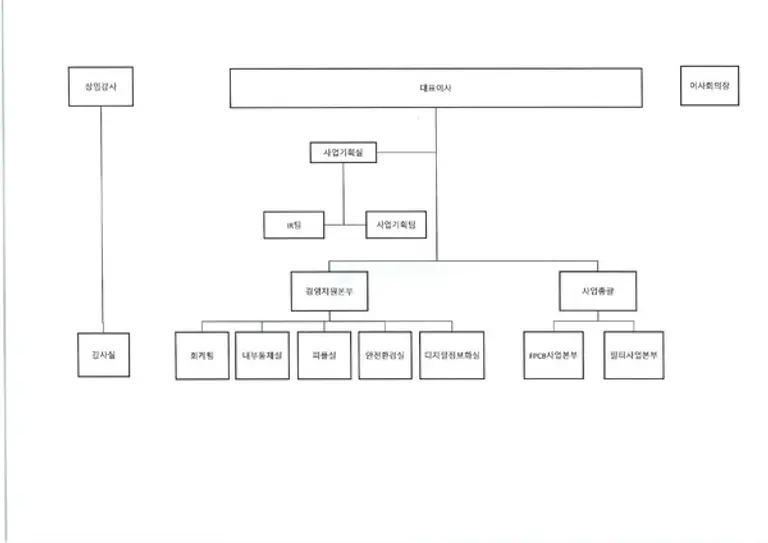
|스마트투데이=이재수 기자| 코스닥 상장사 시노펙스가 25일 주주총회 소집공고와 함께 2024년 12월 31일 기준 조직도를 공개했다.
시노펙스는 오는 3월 26일 경기도 화성시 동탄하나1길 본사 4층 대회의실에서 정기 주주총회를 열고, 사외이사 박형준과 감사 이성수를 신규 선임할 계획이다.
한편, 시노펙스는 이날 자기주식 7만4000주(약 4억3438만 원)를 처분한다고 공시를 통해 밝혔다. 해당 주식은 회사 보유 자기주식 계좌에서 임직원 개인 증권계좌로 이체될 예정이다.


댓글 (0)
댓글 작성
댓글을 작성하려면 로그인이 필요합니다.
로그인하기