로그인
회원가입
마이페이지
로그아웃
증권
경제·금융
산업
건설·부동산
사회
글로벌
오피니언
영상
전체기사
증권
시황
주식
ETF
IPO
IB·Deal
VC·PE
경제·금융
은행
증권·WM
보험·카드
제2금융
금융정책
경제·금융일반
산업
기업
중기·벤처
생활·유통
헬스케어
산업일반
ICT
건설·부동산
건설
주택·분양
오피스·상가
부동산정책
부동산일반
부동산시황
사회
정치
이슈
지역
인사·부고·동정
사회일반
글로벌
경제·금융
기업
정치
국제일반
오피니언
기자수첩
데스크칼럼
전문가칼럼
영상
끙~뉴스
디코드
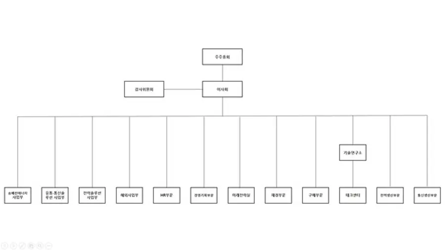
가온전선 조직도(2025년 2월)
글로벌
|
김세형
기자
|
입력
2025. 02. 25. 24:25
가
가
가
가
가
가온전선 2025년 2월 조직도
LS그룹 가온전선이 최근 제출한 2025 정기 주주총회 소집공고에 첨부한 조직도다.
경영지원본부가 신설됐다.
가온전선 2024년 2월 조직도
관련기사
‘RISE 미국나스닥100’ 순자산 1조 돌파..수수료 인하 먹힌다?
클래시스 "올 영업이익률 작년 4분기보다 개선될 것"
김용범 부회장 “메리츠금융 3년 내 순익 3조 달성”
한화오션·HD현대중공업 "현재 가치 고평가"..사실상 매도 의견 나와
당신을 위한 추천 기사
"KRX, 권한없이 금시장 개방 추진..국내 금정련산업 붕괴"
두 발 대신 바퀴로…‘세미 휴머노이드’ 로봇 시대 성큼
“140일째 허가 안 내줘”… 용산구청 ‘늑장’에 신동아건설 서빙고역세권 개발 '올스톱'
타임폴리오, 삼천당 리스크 피한다..나흘새 비중 8.95%→2.36%
아이티켐, 감사의견 비적정설..시가총액 2700억 상장 1년차 새내기인데...
회의실 대신 현장으로…정기선 HD현대 회장의 현장경영 '화제'
아이유가 남대문시장에 떴다
댓글
(0)
아직 댓글이 없습니다. 첫 댓글을 작성해보세요!
댓글 작성
댓글을 작성하려면 로그인이 필요합니다.
로그인하기
많이 본 기사
1
삼천당제약 "주가조작 주장 블로거 법적 조치"..주가 하한가
2
아이티켐, 감사의견 비적정설..시가총액 2700억 상장 1년차 새내기인데...
3
에너지 수급난에 더 빛나는 SK이노E&S·포스코인터 ‘선견지명’
4
펄어비스, 붉은사막 망하는줄 알았는데...
5
"저PBR 지주사 투자, 회장 나이도 함께 보라"
6
'헬로우봇' 창업자 이수지, 20년 선배 이재웅 사단과 손잡고 자기 작품 되찾는다
포토·영상
한국토지신탁, 울산 트램 초역세권 ‘문수로 라티에르 673’ 4월 분양
“역과 단지 직결”…대방건설, 양주시와 '옥정중앙역 디에트르' 연결통로 협약 체결
"KRX, 권한없이 금시장 개방 추진..국내 금정련산업 붕괴"
하나은행, CU편의점서 예금 토큰 결제 실증
언어 선택
ASIAN
한국어
×
댓글 (0)
댓글 작성
댓글을 작성하려면 로그인이 필요합니다.
로그인하기