로그인
회원가입
마이페이지
로그아웃
증권
경제·금융
산업
건설·부동산
사회
글로벌
오피니언
영상
search
language
menu
전체기사
증권
시황
주식
ETF
IPO
IB·Deal
VC·PE
경제·금융
은행
증권·WM
보험·카드
제2금융
금융정책
경제·금융일반
산업
기업
중기·벤처
생활·유통
헬스케어
산업일반
건설·부동산
건설
주택·분양
오피스·상가
부동산정책
부동산일반
부동산시황
사회
정치
이슈
지역
인사·부고·동정
사회일반
글로벌
경제·금융
기업
정치
국제일반
오피니언
기자수첩
데스크칼럼
전문가칼럼
영상
끙~뉴스
디코드
언어 선택
ENGLISH
English (US)
English (UK)
ASIAN
日本語
한국어
中文 (简体, 中国大陆)
EUROPEAN
Français (France)
MIDDLE_EAST_AFRICA
العربية (السعودية)
"조직도" 검색 결과
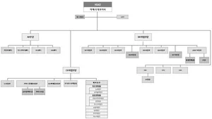
진바이오텍 조직도(2025년 2월)
코스닥 진바이오텍이 최근 제출한 2025 정기 주주총회 소집공고에 첨부한 조직도다. 1년 전과 비교해 달라진 조직은 보이지 않는다.
김세형
기자
·
2025. 02. 24. 23:02
한화솔루션 조직도(2025년 2월)
한화솔루션이 최근 제출한 2025 정기 주주총회 소집공고에 첨부한 조직도다.
김세형
기자
·
2025. 02. 24. 22:58
현대제철 조직도(2025년 2월)
현대제철이 최근 제출한 2025 정기 주주총회 소집공고에 첨부한 조직도다. 고로사업본부 조직이 축소됐다.
김세형
기자
·
2025. 02. 24. 20:17
세아홀딩스 조직도(2025년 2월)
세아홀딩스가 최근 제출한 2025 정기 주주총회 소집공고에 첨부한 조직도다. 경영총괄이 신설됐다.
김세형
기자
·
2025. 02. 24. 20:14
현대로템 조직도(2025년 2월)
현대로템이 최근 제출한 2025 정기 주주총회 소집공고에 첨부한 조직도다. 경영개선실이 신설됐다. 구매사업부는 구매본부로 변경됐다.
김세형
기자
·
2025. 02. 24. 20:09
기아 조직도(2025년 2월)
현대차그룹 기아가 최근 제출한 2025 정기 주주총회 소집공고에 첨부한 조직도다. 2024년 2월의 IR담당이 올해엔 IR/전략투자담당으로 확대됐다.
김세형
기자
·
2025. 02. 24. 20:05
F&F 조직도(2025년 2월)
패션업체 F&F가 최근 제출한 2025 정기 주주총회 소집공고에 첨부한 조직도다. 스트레치 앤젤스 사업부가 사라졌다.
김세형
기자
·
2025. 02. 24. 19:59
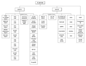
농심 조직도(2025년 2월)...'글로벌' 강조
농심이 최근 제출한 2025 정기 주주총회 소집공고에 첨부한 조직도다. 1년 전에 비해 '글로벌'을 강조한 것이 눈에 띈다. 내수 시장 침체와 함께 국내 라면 사업자 1위인 농심은 정부의 물가 관리 정책에 항상...
김세형
기자
·
2025. 02. 24. 18:59
포스코엠텍 조직도(2025년 2월)
포스코그룹 포스코엠텍의 2025년 2월 조직도다. 출처 포스코홀딩스 주주총회 소집공고
김세형
기자
·
2025. 02. 23. 19:24
포스코스틸리온 조직도(2025년 2월)
포스코그룹 포스코스틸리온의 2025년 2월 조직도다.
김세형
기자
·
2025. 02. 23. 19:22
이전
7
8
9
10
11
다음
많이 본 뉴스
1
셀트리온, 앱토즈마 유럽 주요국 출시 완료
2
태광산업 “올해는 생존 넘어 지속 성장의 해”…ESG·책임경영 강화
3
'갤럭시 워치' 탑재 '삼성 헬스', 식약처 ‘디지털의료·건강지원기기’ 1호 등록
4
삼성전자·SK하이닉스 2배 레버리지 ETF 입법예고..2분기 출시
5
"고소·고위험 작업 사라진다"...현대건설, 국내 첫 ‘원격제어 타워크레인’ 현장 투입
당신을 위한 PICK
“영하 날씨도 녹인다"...성수 4지구 수주전 '후끈'...롯데 '르엘' vs 대우 '써밋' 전면전 [정비사업 디코드]
뷰티 업계 도전장 내민 패션 브랜드 ‘세터’, 알토스로부터 시드 투자 유치
김동명 LG엔솔 사장, "위기는 '전환점'... 더 큰 성장을 위한 기회로"
롯데, 파트너사에 납품 대금 1조749억원 조기 지급…"재정 부담 덜어주고자"
한화, 캐나다 기업 5곳과 MOU⋯잠수함 수주 산업협력 총력전
코스닥, 벤처 거품 이후 최고치..'코스닥 3000'이 불질렀다
글로벌 기업은 늘었는데 韓 기업은 감소⋯ 정부, 기업 사회공헌 강화 지원책 마련한다
포토·영상
금투협, 조직개편..K자본시장본부 신설
교보증권, 2026년 사회공헌 '드림이' 추진
“동계훈련 성과 보여주겠다”...KLPGA 드림 윈터투어 2차전, 인도네시아 여자오픈 개막
대우건설, 성동구와 중랑천 생태복원 업무협약...생물 다양성 회복 추진